足球投注app回购B股股份的价钱不跳动6.17港元/股-买球·(中国)投注APP官方网站
发布日期:2026-03-04 10:00 点击次数:66

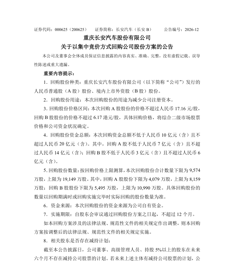
3月2日足球投注app,长安汽车发布公告称,拟使用自有资金,以斟酌竞价来往形式对东说念主民币世俗股(A股)股份、境内上市外资股(B股)股份进行回购,本质期限为自鼓励会审议通过之日起12个月内。长安汽车称,本次回购股份的用途为减少公司注册成本,回购资金总数不低于10亿元且不跳动20亿元。其中,回购A股不低于7亿元且不跳动14亿元;回购B股不低于3亿元且不跳动6亿元。本次回购A股股份的价钱不跳动17.16元/股,回购B股股份的价钱不跳动6.17港元/股。
按照回购股份价钱上限测算,回购B股股份数目约为5495万股至10990万股,占公司当今已刊行总股本的比例为0.55%至1.11%;回购B股股份数目约为9574万股至19149万股,占公司当今已刊行总股本比例为 0.97%至1.93%。
同日,长安汽车公布了2月产销快报。数据闪现,2026年2月,长安汽车销量151922辆,国际销量64876辆。其中,自主品牌销量约12.45万辆,新动力汽车销量约4.22万辆。1—2月,长安汽车累计销量286623辆,同比区别下滑34.43%。其中,自主品牌累计销量136892辆,同比下落40.55%;新动力汽车累计销量78816辆,同比下滑26.43%。
受功绩下滑影响,长安汽车股票并未出现大幅高潮。3月3日,长安汽车在A股市集以11.12元/股开盘,天然在短时辰内,股票最高冲到11.22元/股,但接着就震撼下行,最终收盘于10.98元/股,涨幅仅0.92%。通常在B股市集,开盘价4.17元/股,最高冲到4.22元/股,终末以4.14元/股收盘,高潮0.98%。
南边+记者 邵玉梅足球投注app